湾区时讯 登革热,作为一种由节肢动物传播的病毒性疾病,在全球范围内极为普遍。在过去20年里,世卫组织报告的登革热病例数量增加了8倍多,全球有129个国家约39亿人面临感染登革热病毒(DENV)的风险,其中亚洲的感染人数占比高达70%。目前主要通过外源性和内源性抗体依赖性增强(ADE)的假说来解释DENV重症感染的病理机制,但登革热的感染原理和其代谢调控机制尚不完全清楚。
2024年2月2日,以陆家海教授、刘鐵夫教授等作为通讯作者的文章“Metabolomic landscape of macrophage discloses an anabolic signature of dengue virus infection and antibody-dependent enhancement of viral infection”在Plos Neglected Tropical Diseases发布。通过研究细胞内的代谢物变化,揭示DENV感染和ADE感染对宏观代谢的影响,从而深化对登革热病理机制的认识。
人单核细胞和巨噬细胞是自然DENV感染的主要靶点,在DENV免疫发病机制和宿主抗病毒免疫过程中起着核心作用,为了探究DENV感染的免疫代谢机制,本研究使用THP-1细胞诱导分化的巨噬细胞作为研究对象,通过感染登革病毒和添加抗体来建立DENV感染和ADE感染的细胞模型。然后利用超高效液相色谱-串联质谱技术对DENV感染和ADE感染后的细胞内代谢变化进行了定量分析,最后通过多元统计分析和单变量统计分析,确定具有显著差异的代谢物,进一步利用代谢物相关通路富集分析,探索这些代谢物差异背后的生物学意义及其所涉及的代谢途径。
结果显示,使用THP-1分化的巨噬细胞进行DENV感染实验,登革Ⅱ型病毒(DENV-2)感染率为39.3%,而在存在抗血清的情况下,感染率增加到69.4%,约为单纯病毒感染的两倍。

图1 建立THP-1分化巨噬细胞的DENV和ADE感染模型
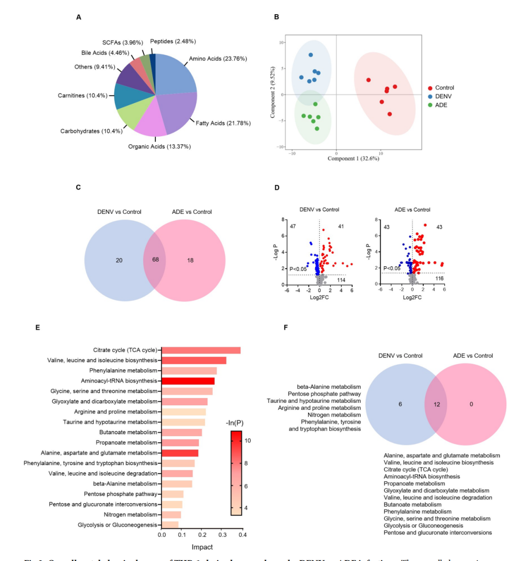
共检测到202个差异代谢物,其中包括氨基酸(23.76%)、脂肪酸(21.78%)、有机酸(13.37%)、碳水化合物(10.4%)和肉毒碱(10.4%)。氨基酸是检测频率最高的代谢物类别(62.17%),其次是碳水化合物(18.53%)、有机酸(10.51%)、核苷酸(6.86%)、脂肪酸(1.47%)和其他代谢物(0.46%)。无监督主成分分析(PCA)显示样本可重复性好,组间个体样本聚集性显著,组间差异显著。(图2B)。多维统计分析显示各组间存在差异表达的代谢物(图2C),与未感染组相比,单纯DENV-2感染导致88种代谢物发生显著变化,其中41种代谢物显著升高,47种显著降低;ADE感染导致86种代谢物发生显著变化,其中43种升高,43种降低(图2D)。DENV感染后代谢物的变化显著涉及18条代谢通路活性的变化(P<0.05)(图2E),其中大多数与氨基酸的代谢、糖酵解、磷酸戊糖和氧化反应(三羧酸循环)有关。在18条差异通路中有12个为非ADE和ADE感染共有,其余6条为非ADE感染所特有,分别是丙氨酸代谢、磷酸戊糖途径、牛磺酸和亚牛磺酸代谢、精氨酸和脯氨酸代谢、氮代谢、苯丙氨酸、酪氨酸和色氨酸的生物合成(图2F)。

图2 DENV或ADE感染对THP-1来源巨噬细胞的整体代谢组学变化
DENV感染导致48种氨基酸及其衍生物的细胞含量发生变化,其中20种变化显著,包括16种在DENV单独感染中减少,ADE感染则减少10种增加了3种氨基酸(图3)。这些显著变化的氨基酸涵盖了8种必需氨基酸和多种条件必需和非必需氨基酸,表明DENV感染对氨基酸代谢产生了显著影响,进而影响蛋白质的生物合成和细胞信号传递。

图3 登革病毒感染显著消耗细胞氨基酸
DENV感染的非ADE和ADE均导致23种碳水化合物改变,并共同产生13种显著变化。这些发生变化的碳水化合物是糖酵解和戊糖磷酸途径的主要组分,如12碳化合物(蜜二糖)、6碳化合物(葡萄糖、葡萄糖6-磷酸、果糖、果糖6-磷酸)、5碳化合物(核糖醇、核糖5-磷酸、木酮糖、木糖)和3碳化合物(甘油醛、甘油酸、丙酮酸、乳酸)(图4)。这些结果表明DENV感染增强了细胞碳水化合物的代谢活动,为病毒复制提供了能量和核苷酸合成的前体物质。

图4 登革病毒感染增加细胞内碳水化合物的含量
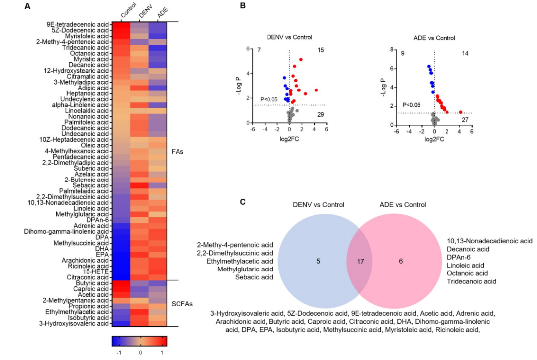
DENV感染导致44种长链脂肪酸和9种短链脂肪酸发生改变,其中28种达到显著水平。这些显著变化包括在DENV单独感染和ADE感染中发生改变的脂肪酸(图5)。特别是6种共享变体参与不饱和脂肪酸的生物合成,并全部增加,这对维持登革病毒复制周期的细胞膜结构至关重要。

图5 登革病毒感染可显著增加了细胞脂肪酸含量
DENV感染导致21种肉碱变体,其中14种达到显著水平,主要是酰基肉碱的减少(图6)。而ADE感染导致十二酰肉碱的含量降低,戊酰肉碱的含量升高。酰基肉碱是脂肪酸氧化的关键中间产物,其减少表明DENV感染抑制了脂肪酸分解代谢,进而支持了脂质的合成代谢,以满足活跃病毒复制的需求。

图6 登革病毒感染可显著降低了细胞酰基肉碱含量
细胞内有机酸是多种代谢底物的代谢中间体。DENV感染产生27种有机酸变体,其中17种达到显著水平。这些显著变化包括有机酸的减少和增加,特别是与三羧酸循环(TCA)关键组分相关的变体,如丙酮酸、柠檬酸、异柠檬酸、2-氧戊二酸和琥珀酸(图7)。这些结果表明DENV感染对有机酸代谢产生了复杂影响,反映了DENV感染过程中活跃的氨基酸分解代谢。

图7 登革病毒感染可显著改变细胞内有机酸的含量
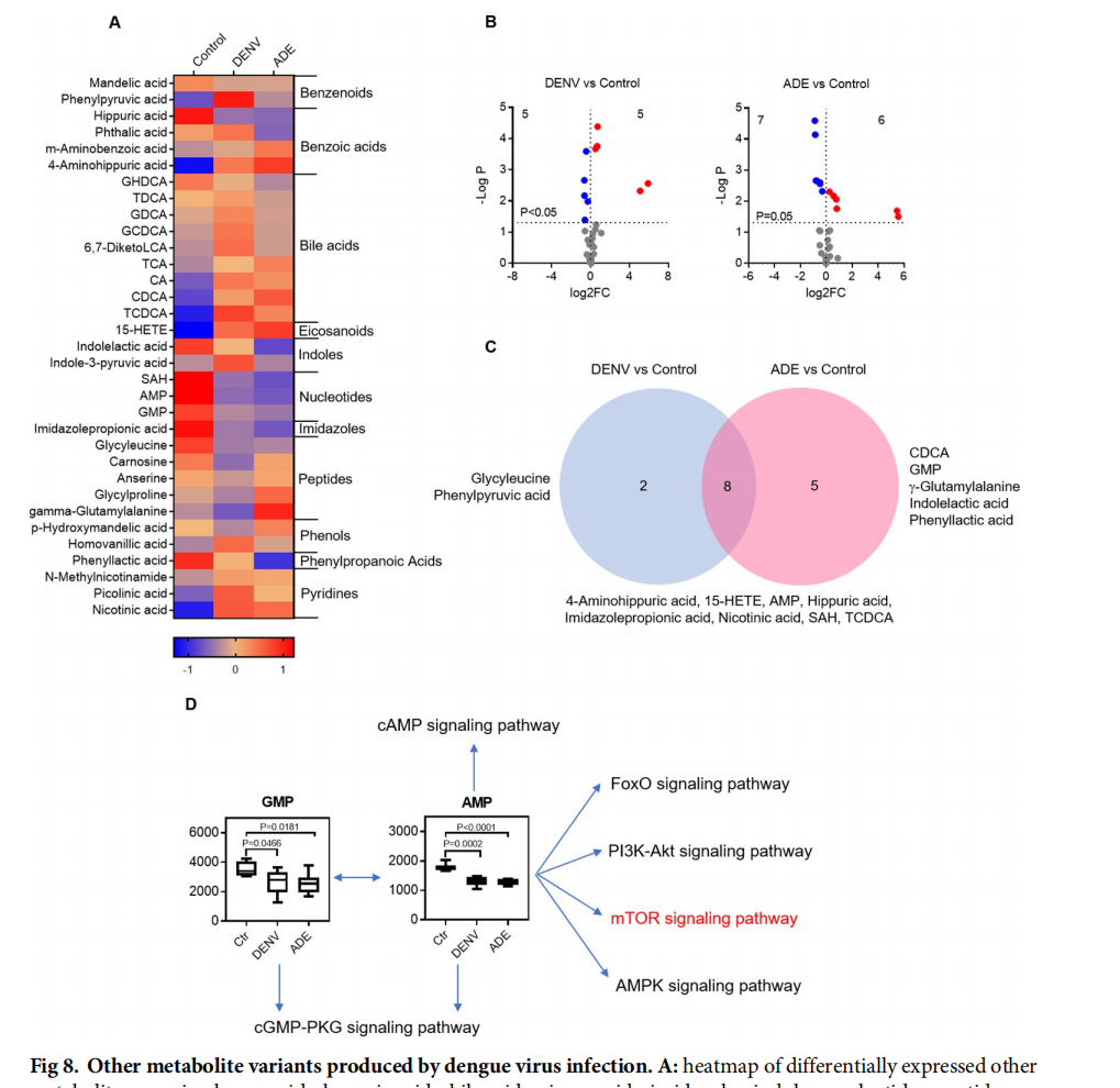
DENV感染还导致其他类别的代谢物变体,占所有检测到的代谢物变体的16.35%,包括苯系物、苯甲酸、胆汁酸、二十碳烷酸、咪唑、吲哚、核苷酸、肽、酚类、苯丙酸和吡啶(图8)。其中,AMP和GMP含量的变化是细胞能量状态的信号分子。在感染发生时,它们的减少表明了更高的细胞能量状态和控制细胞生理的信号通路(如代谢、蛋白质合成与分泌、钙稳态和基因转录等)的改变。

图8 由登革病毒感染产生的其他代谢物变异
最后,通过统计标准(p<0.05和VIP>1.5),共鉴定出36种差异表达代谢物,其中己酸的减少和5-磷酸核糖等的升高是单纯DENV感染特异性差异表达的代谢物,而丁酸等的减少以及烟酸等的升高时ADE感染中特异性差异表达代谢物。这些差异表达的代谢物主要包括脂肪酸和碳水化合物的增加以及肉碱的减少(图9)。这些结果进一步强调了DENV感染对细胞代谢的显著影响,并为理解登革病毒感染的免疫代谢机制提供了有价值的线索

图9 登革病毒感染的差异表达代谢物
来源:陆家海教授、刘鐵夫教授等的论文《Metabolomic landscape of macrophage
discloses ananabolicsignature of dengue
virus infection and antibody-dependent
enhancement of viral infection》
原文链接:doi: 10.1371/journal.pntd.0011923IF: 3.8Q1
责任编辑/刘秀

评论 0